黑庄运做盘口涨停揭秘

2014-06-27 13:58 42 浏览

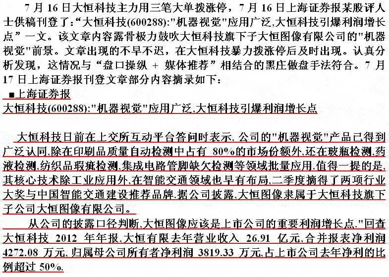
股票市场上存在各种各样的庄家!与上市公司保持密切配合沟通的,一般是中长线大庄或者大投资机构。专门打听内幕消息操盘赚钱的主力也不少。单纯靠技术操盘的主力最多最常见。悄悄建仓然后在各种媒体上公开推荐,次日出货的“黑嘴”类型的庄家也是屡禁不止,屡打不绝!下面以大恒科技这几日走势为例。探讨下一以技术操盘+ 媒体推荐“黑嘴”类型的庄家运作做盘情况。

黑庄运做盘口涨停揭秘

黑庄运做盘口涨停揭秘

黑庄运做盘口涨停揭秘

黑庄运做盘口涨停揭秘

黑庄运做盘口涨停揭秘

黑庄运做盘口涨停揭秘


分享:
相关内容
  • 拉升前打压试盘
         现阶段市场中,一个股票在主力机构大幅度介入持有大量筹码的同时也有其它的投资机构买入并持有。同一股票,持有最多筹码的机构属于主力机构,也是我们平常所说是庄家。
  • 识别单笔主动性大买单真伪
        正确判别单笔主动性大买单的真伪是看盘的基本功夫!也看盘的基本要求。就单笔主动性大买单的真伪判断而言,它并不是一件简单的事情,他需要分析者具备比较扎实功底。其中,
  • 平台突破战法
    所谓洗盘就是主力准备拉抬股价之前或者是拉抬股价中途的一种震仓欺骗行为。洗盘最重要的行为目是通过各种欺骗手段让部分流通筹码在目前位置充分换手。充分换手最大的好处是能达到提高
  • 脉冲式行情
        脉冲式行情是在特大利好消息或者没有任何消息的情况下指数以连续拉大阳线方式快速上涨的行情。脉冲式行情的指数K线上的表现形式就象人的心电图产生一次跳动的心电图显示
  • 判断股价阶段性顶部技巧
        量价的关系与研究意义    成交量在国内股市分析在显得特别重要。个股脱离成交量的分析其意义就大打折扣了。市场中各种人士对成交量的分析可谓五花八门千奇百怪
相关推荐
看盘绝招图解教程
热门内容
  • A股:一条神奇均线—20日线,老股民万次交易反复验证,极少亏钱
    ‌中国股市里永远赚钱的几种人!1,第一种,是职业股痴。他们的起步资金也许不大,但是立志将股票投资作为职业,至少是阶段性的职业。从心态上,他们属于职业选手。这个人群,由于全身心投入到炒股这个职业中,他们的专注,勤奋和专业精神,往往在经历几个牛熊转换后,都能实现财务自由。2,第二种,他们有自己的本职工作,虽然是业余炒股,但是对股市有相当的经验。知
  • 资深交易员的感悟:做交易不用太频繁,做好这几点收获翻番
    ‌为什么大多数散户应该远离股市?先听我讲个故事:一女股民辗转反侧,不能入眠,在上轮股市暴跌中,她的资金缩水高达40%。这是她入市以来受到的最大打击。她冥思苦想,究竟是什么原因使自己惨遭失败?不知不觉中,时针转向凌晨五时,她想冲个冷水澡,也许只有冷水才可以使她暂时忘却伤痛。于是她卸去睡衣,一丝不挂地向浴室走去。由于心情不好,昨晚她没有吃饭,所以
  • 飞狐公式教程
    飞狐交易师公式教程目前大多数证券分析软件都具有指标分析和条件选股的功能,但只有用户可以自己编制算法公式的系统才是真正实用的,因为:许多软件的指标和选股功能是黑箱操作,也就是说
  • 首创JTB1 权证实战经典
  • 操盘晨记2019年1月31日星期四
    市场弱势延续   交投不活跃或成节前定局1月31日走势一览支撑位:2550                           压力位:2600           
Tags标签
联系方式