59 浏览



分时走势图分为指数分时走势图和个股分时走势图
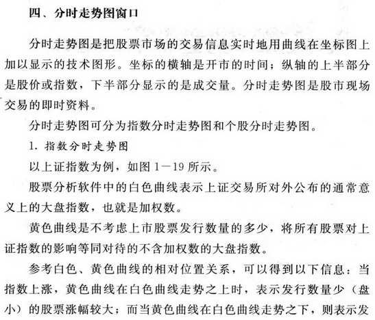
1、指数(大盘)分时走势图

图中:
白色曲线表示上证交易所对外公布的通常意义下的大盘指数,也就是加权数。 黄色曲线是不考虑上市股票发行数量的多少,将所有股票对上证指数的影响等同对待的不含加权数的大盘指数。
参考白色曲线和黄色曲线的相对位置关系,可以得到以下信息:
当指数上涨,黄色曲线在白色曲线走势之上时,表示发行数量少(盘小)的股票涨幅较大;而当黄色曲线在白色曲线走势之下,则表示发行数量多(盘大)的股票涨幅较大。
当指数下跌时,如果黄色曲线仍然在白色曲线之上,这表示小盘股的跌幅小于大盘股的跌幅;如果白色曲线反居黄色曲线之上,则说明小盘股的跌幅大于大盘股的跌幅。
红色、绿色的柱线反映当前大盘所有股票的买盘与卖盘的数量对比情况。红柱增长,表示买盘大于卖盘,指数将逐渐上涨;红柱缩短,表示卖盘大于买盘,指数将逐渐下跌。绿柱增长,指数下跌量增加;绿柱缩短,指数下跌量减小。
黄色柱线表示每分钟的成交量,单位为手(100股/手)。
2.个股分时走势图如图所示:

图中:
1) 白色曲线:表示该种股票即时实时成交的价格。
2) 黄色曲线:表示该种股票即时成交的平均价格,即当天成交总金额除以成交总股数。
3) 黄色柱线:在红白曲线图下方,用来表示每一分钟的成交量,单位为手(100股/手)。
4) 成交明细:在盘面的右下方为成交明细显示,显示动态每笔成交的价格和手数。
5) 外盘内盘:外盘又称主动性买盘,即成交价在卖出挂单价的累积成交量;内盘主动性卖盘,即成交价在买入挂单价的累积成交量。外盘反映买方的意愿,内盘反映卖方的意愿。
6) 量比:是指当天成交总手数与近期成交手数平均的比值,具体公式为:现在总手/((5日平均总手/240)*开盘多少分钟)。量比数值的大小表示近期此时成交量的增减,大于1表示此时刻成交总手数已经放大,小于1表示表示此时刻成交总手数萎缩。
3、下面是分时走势图中经常出现的名词及含意:
A、外盘:成交价是卖出价时成交的手数总和称为外盘。
B、内盘:成交价是买入价时成交的手数总和称为内盘。 当外盘累计数量比内盘累计数量大很多,而股价也在上涨时,表明很多人在抢盘买入股票。 当内盘累计数量比外盘累计数量大很多,而股价下跌时,表示很多人在抛售股票。
C、买一,买二,买三为三种委托买入价格,其中买一为最高申买价格。
D、卖一,卖二,卖三为三种委托卖出价格,其中卖一为最低申卖价格。
E、委买手数:是指买一,买二,买三所有委托买入手数相加的总和。
F、委卖手数:是指卖一,卖二,卖三所有委托卖出手数相加的总和。
G、委比:委买委卖手数之差与之和的比值。 委比旁边的数值为委买手数与委卖手数的差值。当委比为正值时,表示买方的力量比卖方强,股价上涨的机率大;当委比为负值的时候,表示卖方的力量比买方强,股价下跌的机率大。
H、量比:当日总成交手数与近期平均成交手数的比值。如果量比数值大于1,表示这个时刻的成交总手量已经放大;若量比数值小于1,表示这个时刻成交总手萎缩。
I、现手:已经成交的最新一笔买卖的手数。在盘面的右下方为即时的每笔成交明细,红色向上的箭头表示以卖出价成交的每笔手数,绿色箭头表示以买入价成交的每笔手数。
基本要诀:与K线均线的道理一样,白线向上脱离黄线较高时通常会向下回档,向黄线靠近;而白线向下跌离黄线较远时通常会向上反弹,向黄线靠拢。因此,可能有的股友追涨当日被套大部分是第一种情况,就是在白线向上脱离黄线太远时才追涨买入,结果买入后当日就下跌。如果这时候,该股在日K线图上股价位置又向上远高于5日均线,基本短线肯定被套。一般分时图的走势都是这样,只有涨停或者接近涨停,跌停或者接近跌停的比较极端的行情不适用。
见下图:


1、白色线围绕黄色线上下波动是常态;白色线始终在黄线之上,偶尔会向下破黄线,短时间内重新拉回黄线之上为强势,黄线构成对白线的支撑;白色线与黄线始终向下,偶尔会上穿黄线,短时间内重新回到黄线以下,黄线构成对白线的压力为弱势。
2、常态行情,特别是盘整中的个股,小阴小阳夹杂的走势,可以在分时图中采取这种做法,就是在白色线掉在黄线下较远的地方买入,在次日白色线在黄线以上较高的地方抛出。这是短线实战能力较强的股友在盘整中搏短差的做法,对新股友可能不太适合。上面的第二图就比较适合做短差。
下面介绍几种重要的分时图形态,看图例,
第一种:“拉旗杆”形态。这种形态往往是庄家在次日开盘后迅速在15分钟内抬高股价,然后全天横盘,让当日的换手成本比前一日高出一截。这种形态往往在股价上升时伴有大的成交量,是庄家自买自卖对敲所致。出现这种形态时,可以迅速跟进,胜算较大。如果成交量显著放大,这种形态的股有可能出现涨停。见下图:

再看下图,虽然分时图前十五分钟走势与上图相仿,但由于股价大势是在下降通道中,属于反弹受阻。我把日K线图与分时图结合起来,大家看得就比较明显了。

注意点:因此,永远别只根据一个局部的信号来买卖股票。所有指标形态都要结合股价的趋势,及所处位置是高位还是低位,是支撑还是压力来通盘考虑。
第二种:就是前期抢反弹的典型形态。不过,这种分时图走势的出现不一定非要在抢反弹的时候才出现。上升通道中的个股也会有这种走势。横盘不介入,在白线突然向上穿过黄线,伴有在大单成交时,迅速跟进。
见下图:

第三种:典型的弱势形态,黄色均价线与白色即时线开盘即同时向右下方一泻千里。当然,这种形态也有可能出现在上升通道中的震仓,但在对震仓或者回调等走势把握不准时,少碰分时图上这种形态的股。

最后再强调一下:永远别只根据一个局部的信号来买卖股票。所有指标或图形形态都要结合股价的趋势(上升通道还是下降通道),及所处位置是高位还是低位,是支撑还是压力来通盘考虑。