首页
股票分析
千股千评
股票软件
股票入门
K线图
炒股技巧
选股技巧
买入技巧
卖出技巧
看盘技巧
首页
经典10大技术指标
改进BIAS指标的应用方法
2014-06-27 19:03
45
浏览
分享:
上一篇
下一篇
三减六日乖离率应用方法
情绪指标ARBR的原理
相关内容
移动平均线的原理与算法
均线的应用法则
均线实战分析技巧
移动平均线的买入时机
移动平均线的卖出时机
相关推荐
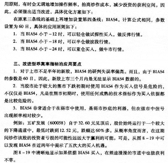
经典10大技术指标
经典10大技术指标
热门内容
A股:一条神奇均线—20日线,老股民万次交易反复验证,极少亏钱
中国股市里永远赚钱的几种人!1,第一种,是职业股痴。他们的起步资金也许不大,但是立志将股票投资作为职业,至少是阶段性的职业。从心态上,他们属于职业选手。这个人群,由于全身心投入到炒股这个职业中,他们的专注,勤奋和专业精神,往往在经历几个牛熊转换后,都能实现财务自由。2,第二种,他们有自己的本职工作,虽然是业余炒股,但是对股市有相当的经验。知
资深交易员的感悟:做交易不用太频繁,做好这几点收获翻番
为什么大多数散户应该远离股市?先听我讲个故事:一女股民辗转反侧,不能入眠,在上轮股市暴跌中,她的资金缩水高达40%。这是她入市以来受到的最大打击。她冥思苦想,究竟是什么原因使自己惨遭失败?不知不觉中,时针转向凌晨五时,她想冲个冷水澡,也许只有冷水才可以使她暂时忘却伤痛。于是她卸去睡衣,一丝不挂地向浴室走去。由于心情不好,昨晚她没有吃饭,所以
飞狐公式教程
飞狐交易师公式教程目前大多数证券分析软件都具有指标分析和条件选股的功能,但只有用户可以自己编制算法公式的系统才是真正实用的,因为:许多软件的指标和选股功能是黑箱操作,也就是说
首创JTB1 权证实战经典
操盘晨记2019年1月31日星期四
市场弱势延续 交投不活跃或成节前定局1月31日走势一览支撑位:2550 压力位:2600
Tags标签
更多
联系方式
网站首页
|
网站地图
|
Tags标签
|
在线留言
版权所有:
苏ICP备06057363号
Processed in 0.061965 s , Memory 214.43 K , 24 queries
在线留言
返回顶部